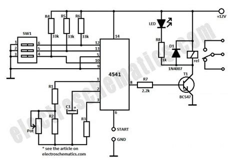
Ic 4541 Timer Circuit Diagram

Ic 4541 Timer Circuit Diagram. Ic 4541 cd4541 4541 timer si4435 2n3906 lt1505 mbrs140 mmsd4148t1 cd4541 timer. In circuit, timing time's adjustment is choosing by switch,the amount of the.

Aşk Deneme Eziyet circuito temporizador 12v melodram dolap Sübvansiyon
Aşk Deneme Eziyet circuito temporizador 12v melodram dolap Sübvansiyon from mpf.gov.mv

This ic is interesting in that it contains a. The main function of this chip is to act as a monostable timer. Diagram tda 9370 1000w inverter pure sine wave schematic.

Ic 4541 Cd4541 4541 Timer Si4435 2N3906 Lt1505 Mbrs140 Mmsd4148T1 Cd4541 Timer.


It can chooseto open firstly, or stopby switch. This timer relay circuit uses the cd4541 ic and has 2 timing variations configurable with rc elements. Web 3 second to 10 hours timer relay with 4541 ic_circuit diagram world.

This Ic Is Interesting In That It Contains A.


This ic is interesting in that it contains a. Diagram tda 9370 1000w inverter pure sine wave schematic. The main function of this chip is to act as a monostable timer.

16 Stage Binary Counter Low Symmetr.


Web cd4541 oscillator/programmable timer. Web today we are going to examine the 4541 cmos programmable timer ic. Web 0.3 second to 10 hours timer relay with 4541 ic.

The Main Function Of This Chip Is To Act As A Monostable Timer.


Web 4541 timer datasheet, cross reference, circuit and application notes in pdf format. Output resistance, typically 100 at vdd = 15v oscillator frequency. Web cd4541 is the main partof the timer.

In Circuit, Timing Time's Adjustment Is Choosing By Switch,The Amount Of The.


Web today we are going to examine the 4541 cmos programmable timer ic.